16 июля 2026
1C-RarusTechDay 2026
9-я открытая техническая конференция для специалистов 1С
Зарегистрироваться
1c-crm-red
Фан Фан Бейкери, ФФБ
21 ноября 2025

Фан Фан Бейкери, ФФБ

Декоративное изображение 1C-RarusTechDay 2026 — 9‑я открытая техническая конференция для специалистов 1С

Создание СЭД для высокотехнологичного хлебобулочного предприятия

Количество АРМ
50
Сокращение сроков обеспечения производственных нужд
20%
Ускорение согласования договоров
в 2 раза
Цели проекта
Ускорить процессы согласования и подписания договорных документов
Сроки проекта
Апрель 2025 — Июль 2025

Информация о компании

ООО «Фан Фан Бейкери» (ФФБ) — высокотехнологичное предприятие по производству замороженного хлеба, основанное в 2015 году. Компания выпускает более 30 тысяч тонн продукции ежегодно, обеспечивая магазины свежим хлебом без консервантов благодаря передовым технологиям глубокой заморозки.

«Фан Фан Бейкери» проводит обучение, обеспечивает логистическую поддержку и контроль качества в торговых точках, тем самым вносит вклад в устойчивое развитие отрасли.

Производственные площади составляют 7 500 кв. м, размер территории завода — 6,5 гектара. В компании работает свыше 200 человек.

География проекта

Производство находится в городе Венёв (Тульская область, в 170 км к югу от Москвы). «Фан Фан Бейкери» поставляет замороженный хлеб в большинство федеральных и региональных торговых сетей на территории страны.

Ситуация до внедрения

До 2025 года на предприятии не было единой системы управления договорной работой: сотрудники использовали электронные таблицы и вели переписку по электронной почте. Согласование договорной документации было затруднено, отсутствовал централизованный контроль.

В «Фан Фан Бейкери» решили создать систему электронного документооборота. Для реализации проекта пригласили компанию «1С‑Рарус», имеющую опыт создания ECM‑систем для крупных производственных предприятий. За основу для построения системы сразу выбрали решение «1С:Документооборот», которое поддерживает сложные бизнес‑процессы и бесшовную интеграцию с используемой на заводе учетной системой 1С:ERP.

Цели проекта

  • Обеспечение контроля ведения процессов договорных работ в едином информационном пространстве.
  • Ускорение процесса согласования и подписания договорных документов.

Описание проекта

За 3 месяца специалисты «1С‑Рарус» настроили и доработали систему электронного документооборота под потребности предприятия:

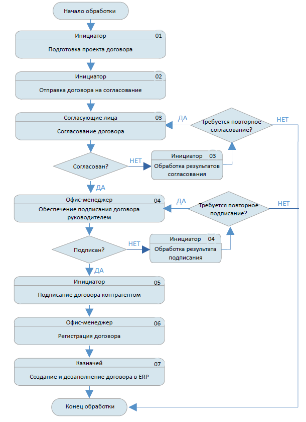
  • Реализованы настройки, позволяющие автоматизировать процесс работы с договорными документами:

    • Подготовка проекта договорного документа: настроены видовой состав; шаблоны карточек договоров; необходимые дополнительные реквизиты, с установкой условий по обязательному заполнению.
    • Отправка договора на согласование: настроены маршруты обработки и условия отправки договоров в обработку.
    • Права доступа: ограничено редактирование реквизитов договора после его отправки на согласование, созданы маршруты согласования исходя из различных условий.
    • Обработка результатов согласования.
    • Обеспечение подписания договора руководителем.
    • Подписание документа контрагентом: настроены поэтапные проверки на подписание договора со стороны контрагентов.
    • Регистрация договора: настроена нумерация договорных документов и проверка на наличие регистрационного номера в ходе обработки договора.
  • Бесшовная интеграция СЭД с системой управления предприятием обеспечивает автоматическое создание договора в 1С:ERP на основе согласованного и зарегистрированного договора из «1С:Документооборот» с переносом всех данных и возможностью дозаполнения специфичными реквизитами.
  • Создан обработчик копирования файлов из вспомогательных договорных документов — в основной договор, чтобы в ERP‑системе был доступ к информации, указанной в Дополнительном соглашении/Приложении.
  • Реализовано автоматическое создание задач с уведомлением руководителей при формировании записи об отсутствии сотрудника. Система позволяет оперативно назначить замещение на основе полученной задачи.

Схема процесса обработки договорного документа

Схема процесса обработки договорного документа

Уникальность и инновационность проекта

Проект отличается глубокой интеграцией построенной СЭД с учетной системой, что позволяет синхронизировать данные о договорных документах и задачах в режиме реального времени.

Реализована система ролей и прав доступа, учитывающая организационную структуру предприятия и многоуровневые бизнес‑процессы, что обеспечивает как безопасность данных, так и удобство взаимодействия между отделами.

Внедрение ориентировано на сквозную цифровизацию документов, начиная с подготовки проекта договорного документа и заканчивая финальным архивированием в СЭД, что минимизирует ручной ввод и повышает точность данных.

По словам Киреева Даниила Владимировича, начальника отдела АСУ «Фан Фан Бейкери», ценным результатом внедрения стали позитивные изменения в проектной культуре компании. Опыт, полученный при совместной работе по современным лекалам, проанализировали и использовали для усовершенствования подходов к управлению другими бизнес‑инициативами, повысив их общую эффективность.

Сложность реализации

Проект характеризуется высокой степенью сложности из‑за необходимости согласования требований всех подразделений предприятия, у каждого из которых были свои процессы и требования.

Выстроена четкая система сквозных согласований следующих отделов:

  • административно-хозяйственный;
  • материально-технического снабжения;
  • технический;
  • логистики;
  • коммерческий;
  • финансово-кредитный;
  • управления персоналом;
  • автоматизированных систем управления;
  • юридический;
  • методологии бухгалтерского и налогового учета;
  • главного технолога;
  • контроля качества и аудита;
  • склад;
  • администрация офиса;
  • бухгалтерия и администрация завода.

Чтобы все работало слаженно, тщательно изучены бизнес‑процессы, система настроена так, чтобы устраивать всех участников документооборота: от офисных сотрудников до заводской администрации. Проведено обучение и подготовлены инструкции с полным описанием действий специалистов на каждом этапе процесса.

Результаты проекта

  1. Контроль задач и поручений. Внедрение подсистемы контроля исполнения задач повысило исполнительскую дисциплину и сократило сроки выполнения операций. Реализовано прозрачное отслеживание ответственных и контрольных дат.
  2. Управление договорами. Модуль управления договорами обеспечил централизованный учет документов и контроль сроков исполнения во всех удаленных подразделениях компании. Система автоматически напоминает о наступлении ключевых событий — окончании срока действия контрактов, необходимости прохождения согласований.
  3. Единая экосистема 1С. СЭД‑система адаптирована под интеграцию с 1С:ERP, что позволило настроить комплексное взаимодействие между подразделениями и обеспечить работу в единой базе данных.
  4. Контроль исполнения обеспечения нужд производства. Система позволила на 20% сократить сроки обеспечения производственных нужд.

Главный результат — договоры согласуются в два раза быстрее. Это реальная экономия рабочих часов для всей команды.

Продукты 1С, внедренные в ходе проекта:

Продукты и сервисы фирмы «1С», внедренные в ходе проекта:

1С:Документооборот КОРП, редакция 3.0.

Внедренные блоки в 1С:Документооборот:

  • Учет и хранение документов.
  • Учет и контроль исполнения поручений.
  • Учет договоров.

1С:ERP. Управление предприятием (в части интеграции СЭД и учетной системы).

Количество АРМ:
50
Функциональные области:
Декоративное изображение 1C-RarusTechDay 2026 — 9‑я открытая техническая конференция для специалистов 1С
Заинтересованы в сотрудничестве?
Нужна консультация?
Свяжитесь с нами!
Заказать обратный звонок
1c@rarus.ru